Av: Bernt Jansson Datum: Juli

Plats: Göteborg

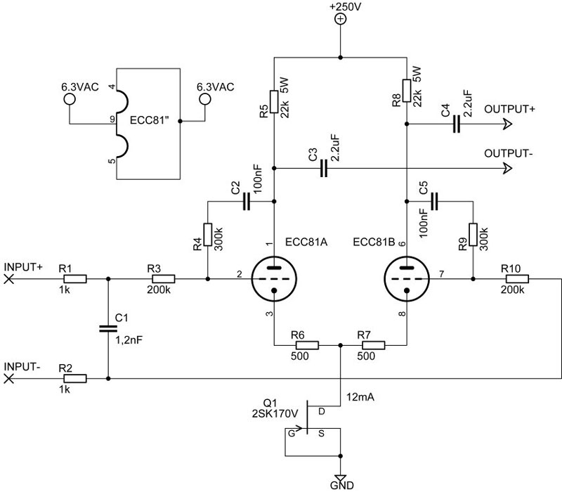
Kommentarer till ovanstående schema:

  • Glöden kopplas antingen för 12,6V eller 6,3V. Vid 6,3V glödspänning kopplas det som ovan (uppe till vänster), pinne 4 och 5 kopplas ihop till ena polen och pinne 9 till andra polen. Vid 12,6V kopplas pinne 4 till ena polen och pinne 5 till andra polen. Växelström till glöden är okej. Glöden kan jordas på pinne 9.

  • R1, R2 och C1 filtrerar bort högfrekvens ovanför hörbara området. En aning ytterligare filtrering får man med R3 och R10 tillsammans med kapacitansen på rörets galler. Det är en ganska skonsam filtrering.

  • Förstärkningen ställs med förhållandet mellan R3 och R4 respektive mellan R9 och R10.

  • C2 och R4 respektive C5 och R9 släpper tillbaka omvänd signal från utgången till ingången på röret. Detta kallas anodmotkoppling. Så gör man dels för att få rätt förstärkning, men främst för att få ner utgångsimpedansen, dvs röret orkar driva kablar bättre.

  • R6 och R7 sitter där för att fördela strömmen jämnt över de båda rörhalvorna. De ger också lite motkoppling.
    Den balanserade signalen tas ut via C3 och C4. RCA-jacket ansluts till den ickeinverterande utgången, output+ via
    C4.

  • Kondensatorerna skall vara av bästa möjliga kvalitet, de sitter alla i signalvägen. Använd polypropenkondensatorer eller papper/olja. Alla kondensatorer utom C1 måste tåla 250V.

 

Nedan är ett principschema för hur kraften är kopplad.

Kraften är i detta läget ganska enkel och rättfram så kommentarer känns överflödiga. Jag lägger mer energi på den i artikel 3.

 

Med rörsteget och filtermodifieringarna börjar det låta riktigt bra om min Cambridge D500SE. Jag är förvånad över hur mycket välljud man kan locka fram ur spelaren med så förhållandevis enkla medel. Jag har också upptäckt att allt eftersom jag fixar del för del av spelaren blir det svårare och svårare att få de där jättelyften som jag fick i början.

Men skam den som ger sig, det finns mer att hämta!

Detta är så långt jag vill gå i Artikel 2, Cambridgen är nu en välfungerande CD med ett rörbaserat linjesteg och den presterar avsevärt mycket mer välljud. I nästa artikel kommer jag att prata om förbättringarna som jag anser att kraftaggregatet behöver och eventuellt blir det en godbit till...

Locket av... (klickbar bild)

 

Sida 1 Sida 2
 
 © Hififorum.nu except: Logos and Trademarks are property of their owners. All Rights Reserved