
|
Av: Bernt Jansson |
Datum:
Juli |
Plats:
Göteborg |
|
|
Bernt tweakar
ännu mera...
(Eller hur mycket kan man förbättre en billig
CDspelare, del II)
|
 |
|
|
Oddysé'n med
min Cambridge D500SE i maj 2004. I
första artikeln
tog jag spelaren så långt den kunde komma utan att ändra linjestegen
till rör, mmmmmm rör... Nu
är det hårdhandskarna som kommer fram när jag sliter ur det
analoga filtret och det transistoriserade linjesteget för att göra om
spelaren mer ämnade för rörelektronik. Denna artikeln kommer
följdaktligen att gå i rörens tecken och behandlar uteslutande en enkel
kraftförsörjning för rörlinjesteget samt rörlinjesteget i sig. Visst
ingrepp sker också i DAC'en, men enbart i de analoga filtren, i övrigt
är kraften för DAC'en moddad och klar från första artikeln.
Okej, dags
för andra delen i artikelserien om modifiering av min Cambridge D500SE.
I
första artikeln
kom jag ganska så långt ljudmässigt, men det finns mer
att hämta, mycket, mycket mer!
Ett första påpekande är på sin plats: I första artikeln hade jag inte
sett att det fanns elektrolyter i signalvägen! Det finns fyra stycken
och de är det första som signalen möter när den kommer ut från
D/A-omvandlaren. Kopplingen är gjord precis enligt förslaget till utgångssteg
som finns i Crystals datablad. Vill man förbättra utan att ta till rör
kan det vara värt att byta dessa kondingar som första åtgärd. En annan
sak som kan vara värt att lägga till första delen av artikeln är att på
varje miniatyrdrossel bör man ha en ferritpärla på ena benet för att öka
transientfiltereffekten.
|
|
När jag
skulle gå vidare var det inte helt självklart hur... Det
fanns en hel del olika möjligheter, tex har DHT och MatsT gjort
modifieringar enl sina artiklar på HiFIForum.nu (MatsT's
artikel,
DHT's
artikel) dessutom har jag haft diskussioner med Time om
audiotransformatorer direkt efter DAC'en. Det fanns tre fyra olika
alternativ jag stod och vägde mellan.
För att komma vidare
gjorde jag en del experiment. Det
första experimentet var att plocka signalen en opamp tidigare i kedjan.
Hemma lät det mycket bättre men hemma hos Pac med annat försteg lät det
inte bra, basen var bortkapad pga lägre ingångsimpedans i försteget.
Diskantupplösningen var dock för första gången på den nivå där jag ville
ha den. Jag var helt klart på rätt väg, hem och pula vidare!
Nästa steg blev att jag
plockade ut signalen direkt från pinnarna 15 och 18 på D/A-omvandlaren.
Dessa pinnar är positiv utsignal för höger och vänster utsignal.
Datablad med pinout. Jag tog signalen via ett motstånd,
en konding och ett par skärmade signalkablar till ett par extra
RCA-kontakter i bakre plåten i CDn, ingen analogfiltrering att tala om
alls med andra ord. Originalkontakterna är urkopplade i och med detta. På
med vanliga kablar och in i försteget. Det lät bra, men för låg nivå och
ingen bas. Efter detta försök tog en tid med hej vilt experimenterande
vid. Jag kom fram till följande:
-
Jag ville ha kortast möjliga
(praktiska) signalväg.
-
Ett dåligt analogfilter
förstör ljudet ganska ordentligt.
-
Linjesteg är ett måste och
naturligtvis skall detta vara rörbaserat.
|
 |
|
|
|
|
6dB
filtrering direkt på DAC'en |
|
Men, vilken sorts
linjesteg skulle jag välja? D/A-omvandlaren är balanserad, så varför
inte använda en enkel balanserad krets med rör?
Sagt och gjort: En plåt bockades till, rörsocklar monterades i den och
så var det bara att sätta igång och löda. En dubbeltriod, i detta läget
en ECC82, som förstärkande element och en J-fet (2SK170V,
Datablad finns här) som
konstantströmkälla per kanal. När man bygger balanserade kretsar är det
noga att alla komponenter matchas så nära som möjligt både på plus- och
minussidan och även mellan kanalerna. Så en hel del tid gick åt för att
mäta på J-fetar, motstånd och kondingar för att få en helt matchad
uppsättning.
Jag valde
J-fetar för att det är enkelt att göra strömkällor med dem,
det behövs inga yttre komponenter över huvudtaget om man väljer rätt
J-fet. Dessutom är de väldigt "tysta", de genererar lite brus.
För den vetgirige finns mer att läsa om J-Fetar på:
http://www.tkhifi.com/div/Erno_Borbely_fet_articel_1.pdf
http://www.tkhifi.com/div/Erno_Borbely_fet_articel_2.pdf |
 |
|
|
|
|
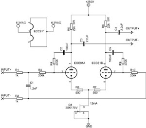
Linjestegets schema |
|
Hur matchar man J-Fetar
då? Jag använder metoden som finns i Allen Wright´s bok
"Tube preamp cookbook". Man kan dock
göra det ännu enklare: Man tar ett vanligt 9V batteri, ansluter plus
till pinne 1 (drain) och ansluter både pinne 2 och 3 (gate och source)
till minus via ett mätinstrument inställt på att mäta milliampere. Då
får man olika ström på J-fetarna och väljer två som är lika.
Det finns tre varianter på 2SK170: 2SK170GR, 2SK170BL och 2SK170V. De
ger olika mycket ström och det är 2SK170V som jag valt att använda, den
ger lagom mycket ström för det rör jag valt och i min applikation. Mer
om linjesteget på sidan 2 i denna artikeln.
Borra borra, skruva skruva…
Jag satte fast det nya
utgångssteget i bottenplåten. Ut med elektrolytkondingarna från
dac-kortet och in med ett par tunna silverkablar i teflonslang för att
hämta signal direkt från D/A-omvandlarens pin 14, 15, 18 och 19.
Analogfiltreringen gjordes via motstånd och enkel 6dB filtrering med
hjälp av en kondensator direkt in på gallren på röret. Detta för att
signalen ska vara så orörd som möjligt. Jag använder
silvermica-kondensatorer här, det hävdas här och var på nätet att dessa
är de bästa för filterapplikationer. Jag plockade ut signalen via den
ena trioden till att börja med via de nya RCA-kontakterna på baksidan.
Nu hade jag alltså kopplat förbi hela det utgångssteg som sitter i
spelaren i original. Lite glöd och högspänning från ett labaggregat.
Utgångssteget var nu uppkopplat med ett sammelsurium av kablar, klämmor
och annat. En del brum – typiskt för experimentuppkopplingar…
I med en skiva!!!!
|
 |
|
|
|
|
Linjesteget in "real life" |
|
Men vad nu? –
NU SPELADE DET MUSIK!!! Det lät så otroligt mycket bättre att jag
knappt trodde det var sant…
Inspirationen
flödar i de här lägena, jag sov inte många timmar de nätter som detta
pågick. Jag lyssnade på musik, justerade något, lyssnade på musik, mätte
på olika saker, kollade utgångens brusnivå och hur anodspänningen
uppförde sig med balanserad och obalanserad last på oscilloskopet och
lyssnade på mer musik. Så höll det på.
Man går till jobbet under protest, skyndar sig hem efteråt, lyssnar och
grejar maximalt och sover minimalt. Ett ganska skönt tillstånd...
Efter ett tag fick jag ta mig i
kragen och göra en permanent uppkoppling med strömförsörjning och ta hål
i locket för att få ut rören när locket var på. Jag hade lite
värmeproblem med kraftförsörjningen så det var ingen idé att försöka ha
rören inuti lådan också. Jag har hitintills testat lite olika rör: ECC82,
5814, E80CC, 6201 och ECC81. Alla lät lite olika, det kan även skilja
mellan olika fabrikat av samma rör,
men de stora skillnaderna fick jag mellan olika rörtyper. ECC81 är det
rör som jag fastnat för, det har låtit bäst hittills. Det har något
tajtare bas.
|
|
|
 |
|
|
|
Mumma!
(klickbar bild) |
|
|
|
Sida 1
Sida 2
© Hififorum.nu except: Logos and Trademarks are property of their
owners. All Rights Reserved
|
|
|