| Author |
Topic  |
|
bibl
100.000-klubben
    
987 Posts |
Posted - 2010/01/17 : 13:20:10
|
Jag byggde högtalare för något år sedan, ett tvåvägs basreflex i MDM byggtråd finns på grannforumet, problemet är bara att jag har ett kraftigt fall på ca 20 dB mellan 100-50 Hz. Varför högtalarna beter sig så låter jag vara osagt, men jag har mätt dom både inomhus och utomhus och fallet är detsamma även om kurvorna ser olika ut beroende på rumsreflexer.
Alltså funderar jag på att bygga mig någon form av subbas som täcker upp området under 100 Hz, de behöver inte nödvändigtvis gå hela vägen ner till 20Hz men gärna ned till under 50Hz. På DIY-mässan i Uppsala i höstas så lyssnade jag på diverse hornkonstruktioner och måste säga att den snabba responsen verkligen föll mig i smaken. Tappade horn verkar ju vara modellen som är på modet och den tilltalar även mig då det känns som att det är hög WAF och skulle få plats i vardagsrummet.
Men då inställer sig ju genast ett antal frågor: * Skulle [sub]bashorn funka tillsammans med mina basreflex högtalare eller skulle det låta konstigt då de ju antagligen är "bumligare" än horn. * Då jag har en NAD 320BEE som driver högtalarna finns ingen subbas utgång. Går det att bygga hornen med en subbasförstärkare av lämplig sort, typ Hypex eller Zachry, som drivning? * Bygger jag med en subbasstärkare får jag ju ett filter uppåt på hornen i slutsteget men blir jag tvugen att bygga om mina passiva filter i basreflexerna och lägga till ett filter nedåt på basarna eller tror ni att det kan tänkas låt ok ändå med tanke på överlappningen? * Jag har funderat en hel del på hur man skulle barnsäkra ett par tappade horn, har en dotter på 15 månader och sonen är snart 4, då ju elementet sitter väldigt öppet i ett tappat horn. De flesta verkar ju bygga dom med öppningen ut mot rummet men jag funderar på att sätta öppningen nedåt mot golvet istället. Jag såg en tråd där någon byggt ett par subbasreflexer och på bilden hade hans lilla dotter satt sig ovanpå lådan och det där fastnade i bakhuvudet. Jag funderar nämligen på att maskera lådan som en fotpall. Har man öppningen nedåt borde man nämligen kunna lägga på en dyna ovanpå och sedan klä in rubbet i tyg och vips är högtalaren maskerad som en fotpall. Detta innebär dock att den inte går att bygga för liten utan bör vara typ (HBL) 40*45*50cm detta inklusive en liten dyna på toppen (tänkte gå förbi en sängbutik och få dom att skära till en bit skumplast som stoppning). Desstuom skulle man ju kunna sätta traditionellt högtalartyg framför öppningen men det kanske fullständigt förstör responsen? * Nu hör till saken dessutom att jag har ytterligare två 6,5" basar liggande från det här bygget, Peerless HDS 164 - 850439. Skulle de duga till detta och är det mest optimala i så fall att bygga ett eller två tappade horn?
Jag laddade hem Hornresp och försökte mig på att börja modellera. Men jag ska direkt erkänna att som humanist med alldeles för lite matte i ryggen så kände jag mig rätt snabbt som tappad bakom en vagn... Varför jag tänkte se om det finns någon vänlig själ som kan tänkas hjälpa en på vägen.
//bibl |
Edited by - bibl on 2010/01/17 13:24:55 |
|
|
PetterPersson
Brutal-Harry 2007, 100.000-klubben
    
5803 Posts |
Posted - 2010/01/17 : 21:40:49
|
quote: * Skulle [sub]bashorn funka tillsammans med mina basreflex högtalare eller skulle det låta konstigt då de ju antagligen är "bumligare" än horn.
Ja, Nej, dina högtalare måste dock delas aktivt. Annars kommer de inte kunna harmonera ihop.
quote: * Då jag har en NAD 320BEE som driver högtalarna finns ingen subbas utgång. Går det att bygga hornen med en subbasförstärkare av lämplig sort, typ Hypex eller Zachry, som drivning?
Du måste dela av dina högtalare aktivt. Alternatvt plugga igen portarna på dina högtalare och hoppas på att de rullar av snyggt 12 dB/oktav vid ca 80-90 Hz. I så fall kan du använda dessa påbyggnadsförstärkare.
quote: * Bygger jag med en subbasstärkare får jag ju ett filter uppåt på hornen i slutsteget men blir jag tvugen att bygga om mina passiva filter i basreflexerna och lägga till ett filter nedåt på basarna eller tror ni att det kan tänkas låt ok ändå med tanke på överlappningen?
Du kan inte dela passivt så lågt.
quote: * Jag har funderat en hel del på hur man skulle barnsäkra ett par tappade horn, har en dotter på 15 månader och sonen är snart 4, då ju elementet sitter väldigt öppet i ett tappat horn. De flesta verkar ju bygga dom med öppningen ut mot rummet men jag funderar på att sätta öppningen nedåt mot golvet istället. Jag såg en tråd där någon byggt ett par subbasreflexer och på bilden hade hans lilla dotter satt sig ovanpå lådan och det där fastnade i bakhuvudet. Jag funderar nämligen på att maskera lådan som en fotpall. Har man öppningen nedåt borde man nämligen kunna lägga på en dyna ovanpå och sedan klä in rubbet i tyg och vips är högtalaren maskerad som en fotpall. Detta innebär dock att den inte går att bygga för liten utan bör vara typ (HBL) 40*45*50cm detta inklusive en liten dyna på toppen (tänkte gå förbi en sängbutik och få dom att skära till en bit skumplast som stoppning). Desstuom skulle man ju kunna sätta traditionellt högtalartyg framför öppningen men det kanske fullständigt förstör responsen?
Du bör inte ha tyg framför basreflexporten. För ett TH spelar det mindre roll. Dock är din låda av ett för TH ett väldigt opraktiskt format.
quote: * Nu hör till saken dessutom att jag har ytterligare två 6,5" basar liggande från det här bygget, Peerless HDS 164 - 850439. Skulle de duga till detta och är det mest optimala i så fall att bygga ett eller två tappade horn?
Du får inte plats med ett tappat horn i en sådan liten låda. Dina element skulle kunna passa i ett TH som blir 210 cm högt (24x35 i botten ungefär), design som "Hightower", som finns i OcA:s tråd om hemmabioTH.
Du ska oavsett lådprincip använda flera basmoduler för att undertrycka rumsresonanser. |
 |
|
|
bibl
100.000-klubben
    
987 Posts |
Posted - 2010/01/18 : 23:19:09
|
quote: Du måste dela av dina högtalare aktivt. Alternatvt plugga igen portarna på dina högtalare och hoppas på att de rullar av snyggt 12 dB/oktav vid ca 80-90 Hz. I så fall kan du använda dessa påbyggnadsförstärkare.
Att dela aktivt är ju tilltalande ur optimerings synpunkt men från en ekonomisk synvinkel lär det inte låta sig göras. Om jag inte fattat allting fel innebär ju det att gången då skulle bli; Försteg -> Aktivt delningsfilter -> Ett slutsteg per register alltså tre stycken -> Högtalare. Investeringen i delningsfilter och tre slutsteg är helt enkelt för stor. Alltså blir det av rent ekonmiska skäl att göra bästa möjliga inom de ramar som finns.
Hur kan jag avgöra hur avrullningen ser ut? Jag har ju en kurva för hur de rullar av sett till spelad frekvens i nuläget,
 men hur översätter man den informationen till dB/oktav? Och skulle det nu visa sig att de rullar av tillräckligt snyggt är det då alltså tänkbart att koppla dom till det befintliga systemet som en externt driven subbas?
quote: Du får inte plats med ett tappat horn i en sådan liten låda. Dina element skulle kunna passa i ett TH som blir 210 cm högt (24x35 i botten ungefär), design som "Hightower", som finns i OcA:s tråd om hemmabioTH.
Det skulle inte gå att vecka ihop Hightower ytterligare då? Anledningen till att jag började fundera på om man kunde gömma dom som typ fotpallar är martinssons tappade horn, vilka ju är tämligen fyrkantiga lådor.
|
Edited by - bibl on 2010/01/18 23:32:36 |
 |
|
|
Mickel-mackel
RödaTråden vinnare
    
4935 Posts |
Posted - 2010/01/18 : 23:43:24
|
2 slutsteg och 2-vägs aktivt filter ska väl räcka?! Dina befintliga högtalare kan du fortsätta köra som dom är med passiv delning.
Du kan få låna en pioneer-stärkare av mig, på obestämd men lång tid. Ett x-over har jag däremot ej. Kan Behringer CX2310 (för 1040:-) vara ett bra val? (eller systermodellen för endast någon hundring till, som är 3-vägs) http://hifikit.se/index.php?id=2207
Sen vet jag inte riktigt, men en förförstärkare måste väl till? Annars blir det väl ingen volymkontroll som reglerar hela systemet?
För övrigt, jag slänger in en fråga här: Måste man alltid köra aktiv delning och eget slutsteg till tappade bashorn? Jag antar väl det, men det känns bäst att fråga.  |
Edited by - Mickel-mackel on 2010/01/18 23:52:50 |
 |
|
|
RuneStone
Member
    
1961 Posts |
Posted - 2010/01/19 : 08:47:07
|
Du måste väl kunna konstruera hornet så frekvenskurvan faller med 12dB/oktav uppåt.. Enligt mätningen så faller basreflexlådan med 15dB/oktav från 100Hz och neråt. Bygger man då ett horn som faller vid 50Hz uppåt med ca 12db/oktav borde frekvenskurvorna möta varann ganska bra.. Vet dock inte hur lätt det är att åstadkomma med ett tappat horn. Kanske vore enklare att bygga en bandpasslåda som spelar 30 - 70Hz alt. 30-50Hz.. Då skulle man inte behöva dela basreflexlådan neråt. Dock så kommer lådan att bli väldigt stor oavsett lådprincip om man vill ha vettig output i så låga frekvenser. Annars är det enkelt att lösa med aktiv delning just på Nad'en då den har Pre out samt Main in. Det är bara att plocka bort bygeln emellan och ta Pre Out signalen till ett aktivt filter och köra högpassdelen tillbaka till Main in sen köra lågpassdelen till ett annat slutsteg för hornen. |
"syftet är som sagt att efterlikna ett transistorsteg.." |
 |
|
|
asto
Member of Nerikes Audiofiler
    
2011 Posts |
Posted - 2010/01/19 : 08:49:31
|
quote: men hur översätter man den informationen till dB/oktav?
Oktav är väl en fördubbling eller en halvering av frekvensen. Ta ut en nivå vid t.ex 100Hz på din kurva och hur många dB den fallit ner till 50Hz. Men är detta en mätning med högtalarens totala frekvenskurva? Ser ut som en närfält på basen. Med portens bidrag så kommer kurvan se annorlunda ut isåfall. |
 |
|
|
RuneStone
Member
    
1961 Posts |
Posted - 2010/01/19 : 09:17:07
|
| Enligt simulering med din befintliga låda borde du ha högre nivå på basen, -3dB/50Hz, +6dB/1kHz. skiljer 9dB, detta är högre än vad jag skulle se som acceptabelt, men enligt dina mätningar skiljer det 15dB och det är ännu värre. Svårt att få en jämn frekvensgång då dom går så högt i frekvens. |
"syftet är som sagt att efterlikna ett transistorsteg.." |
 |
|
|
PetterPersson
Brutal-Harry 2007, 100.000-klubben
    
5803 Posts |
Posted - 2010/01/19 : 09:52:11
|
Det beror, som Asto nämnde på att mätningen är gjord i närfält. Då faller tonkurvan över ett par hundra Hz samt för en basreflex, så undertrycks portbidraget vid låga frekvenser eftersom direktljudet från elementet är starkare. |
 |
|
|
RuneStone
Member
    
1961 Posts |
Posted - 2010/01/19 : 09:55:28
|
Gjorde en snabb simulering i hornresp, någon som e duktigare på TH kan väl fixa en bättre simulering sen.
 2,0 x Pi
 0,5 x Pi

Total lådvolym 81 liter. |
"syftet är som sagt att efterlikna ett transistorsteg.." |
 |
|
|
RuneStone
Member
    
1961 Posts |
Posted - 2010/01/19 : 09:57:39
|
| Ja har man gjort mätningen i närfält så blir det ett missvisande resultat, men hus som helst så är det 9dB skillnad mellan 50Hz och 1kHz vid simulering. |
"syftet är som sagt att efterlikna ett transistorsteg.." |
 |
|
|
Bernt Jansson
400.000-klubben
    
19766 Posts |
Posted - 2010/01/19 : 12:12:13
|
| De där ska delas mycket brant och under 100 |
MVH Bernt Mitt system
"Det enda man kan vara praktiskt taget säker på är att en rak tonkurva alltid är fel." - Ingvar Öhman
Jobbar för Jorma Design och gillar bashorn
|
 |
|
|
Mickel-mackel
RödaTråden vinnare
    
4935 Posts |
Posted - 2010/01/19 : 14:53:09
|
Jag för min del tror mest på en brant aktiv delning vid 80-100Hz, med tanke på hur huvudsystemet spelar. Problemet är ju då den extra investeringen av delningsfilter och förstärkare. Men även passiva komponenter är ju rätt dryga i pris när det handlar om låga delningsfrekvenser.
Vad ditt element fixar i Tappat horn-utförande har jag noll koll. Men det bör väl designas till att nå en 30-40Hz nåt om det ska vara någon ide. Runestone's simulering tycker jag ser lovande ut, även om några Hz till neråt i frekvens hade varit roligt.
Återigen, vad ska man tjacka för delningsfilter om man sen vill ha råd med åtminståne blodpudding på söndagarna? Är den Behringer jag länkade till ett bra val? |
 |
|
|
RuneStone
Member
    
1961 Posts |
Posted - 2010/01/19 : 15:42:32
|
Ja nog kan man gå längre ner i frekvens om man vill, men då blir hornet längre och således större. Extra förstärkare lär väl inte vara ett problem:
quote:
bibl skrev:
Går det att bygga hornen med en subbasförstärkare av lämplig sort, typ Hypex eller Zachry, som drivning?
Har man sen lite tur så finns det lågnivå ut på substeget som är delad. Annars funkar det att köpa ett billigare bilfilter, vet att Zachry hade hyfsade förr, bara att köra med 12volts trafo till. Behringer-filtret du länkade till så helt ok ut..Vet inte hur dom är i kvalité och vad du har för ljudpåverkan.. Själv kör jag Dbx på PA:t.. |
"syftet är som sagt att efterlikna ett transistorsteg.." |
 |
|
|
bibl
100.000-klubben
    
987 Posts |
Posted - 2010/01/19 : 16:40:28
|
Så det vettigaste verkar alltså vara att köra aktiv delning via lämpligt filter, typ det Mickel-Mackel länkade till, sedan ett stereoslutsteg (borde gå att hitta ngt vettigt begagnat PA-steg om man letar) till två subbashorn och högtalarna driver man genom att helt enkelt dra tillbaka signalen efter delning in i NAD:en.
Skulle det gå att vecka dom för att få ned höjden på dom tro? Har ju sett ett ritningarna för ett antal veckade horn, för det är väl den totala längden och vidgningen som är intressant inte hur man fått till den eller?
quote: asto Ser ut som en närfält på basen.
Jepp stämmer det var det, jag tar en mätning på hela högtalaren när ungarna somnat ikväll och slänger upp så får ni se hur de ser ut i övrigt (en mätning givetvis med reservation för rumsresonanser, dålig mick osv.).
Om någon kunde lista ut varför högtalarna faller som de gör vid 100Hz så skulle jag ge vederbörande en flaska med lämpligt innehåll som tack (då inget annat än Pommac får avhandlas/ges bort på detta forum är det givetvis det som åsyftas!), för jag har banne i mig kört fast! |
 |
|
|
asto
Member of Nerikes Audiofiler
    
2011 Posts |
Posted - 2010/01/19 : 16:58:18
|
quote: Om någon kunde lista ut varför högtalarna faller som de gör vid 100Hz så skulle jag ge vederbörande en flaska med lämpligt innehåll som tack (då inget annat än Pommac får avhandlas/ges bort på detta forum är det givetvis det som åsyftas!), för jag har banne i mig kört fast!
Berätta lite mer om dina högtalare, så kanske det kan klarna...
element parametrar och konfiguration serieresistans på ditt filter + chema volym på lådan port area + längd
För du bör veta hur törstig jag är på Pommac |
Edited by - asto on 2010/01/19 17:07:04 |
 |
|
|
PetterPersson
Brutal-Harry 2007, 100.000-klubben
    
5803 Posts |
Posted - 2010/01/19 : 17:24:36
|
@RuneStone, simuleringen ser bra ut, även om det inte blir så mycket subbas av det hela. Eftersom du simulerat med hängmatta mellan 50 och 90 Hz måste hornet veckas en gång för att få en jämn tonkurva. Veckas det fler gånger, så som Martinssons eller Bulldozer, ska simuleringen vara jämnare för att slutresultatet ska bli bra.
|
 |
|
|
RuneStone
Member
    
1961 Posts |
Posted - 2010/01/19 : 18:07:51
|
PetterPersson: Har medvetet gjort med hängmatta då jag antog att det skulle veckas. Går ju att göra pipan längre så man kommer djupare i frekvens, men då blir lådan så stor, är väl inte speciellt ofta man behöver output under 40Hz.
bibl: Med elementet du har blir det svårt att få jämn frekvensgång, hur du än bygger lådan så sluttar kurvan, det du skulle kunna göra vore köra båda som basar och sätta i ett annat mellanregister, annars prova att dela den ena lägre och prova att dämpa den andra för att få rakare frekvensgång. Är du säker på att alla basar sitter i fas? Det skulle kunna vara så att någon sitter felvänd som dom spelar i motfas, då får du akustisk kortslutning vilket medför utebliven bas. |
"syftet är som sagt att efterlikna ett transistorsteg.." |
 |
|
|
bibl
100.000-klubben
    
987 Posts |
Posted - 2010/01/19 : 19:56:57
|
Nu hade jag ju egentligen inte tänkt att den här tråden skulle handla om mina befintliga högtalare (som jag härefter kallar projekt Mariestad (eftersom jag köpte elementen där)), men har man sagt a får man väl säga b. Bara ungarna har kommit i säng och jag får lite datatid så kommer bilder mm.
Bakgrund: De gamla högtalarna var helt slut, på basarna hade kanterna fullständigt murknat upp och ett par gamla Onkyo högtalar av okänt slag med Philips element från 80-talet kändes inte direkt som ett renoveringsprojekt värt namnet. Alltså började jag leta efter något nytt. Nu var det som så att jag var föräldraledig och det var även Mickel-Mackel varför det ledde till timmar av diskussioner på öppna förskolan medan ungarna lekte. När sonen sedan sovlunch tillbringades den tiden med att surfa och läsa om högtalarteori för att sedan dagen efter diskutera de nyvunna kunskaperna över kaffe medan ungarna lekte.
Under en av otaliga surfningar på blocket stötte jag på en annons som legat ute ett tag, en kille i Mariestad ville bli av med sitt oavslutade DIY-projekt bestående av 6 st 6,5" Peerless 850439(Länk till Tymphanys data på elementet), två MGR DT-3 (ligger och skräpar om någon skulle vara intresserad av att ta över dom) samt två Seas T25C003 (Länk till Seas data pdf). Andledningen till att han inte hade fått det hela sålt var att han även ville bli av med kabinetten till det hela. Sagt och gjort en lördag körde jag tur och retur Uppsala Mariestad. Sedan var det bara att börja jobba. En byggtråd skapades på Faktiskt.se, se länk ovan, och en massa frågor och byggande senare befinner vi oss vid dags dato.
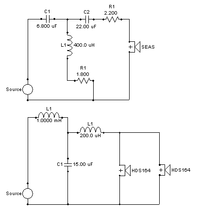
Skrutten på Faktiskt.se tog fram det filter som sitter i;

och vill man se det ihoplött såg det ut så här;
 och insidan av högtalarna ser ut så här nu med ny dämpning på plats;

Lådorna är från början fabriksgjorda italienska variovent lådor i vitpianolack gjorda i 22mm MDF. Personligen tycker jag de är ganska snygga varför jag försökte anpassa dom istället för att göra helt nya. Volymen på lådorna är strax över 40L (BDH(240-44)*(311-44)*(815-22)=41499276mm3 Dra sedan bort volym för element och rester av det inre staget som inte är bortsågat och det torde bli 40L. Elementen sitter med tätningslist från HIFI-kit så det torde inte läcka någonstans och skulle det göra det måste det vara mycket marginellt och borde nog inte påverka då det ju finns ett bra mycket större hål i basreflexen för luften att sticka ut genom. Det röret är förresten ca 72mm långt och 70mm i diameter innermått.
Edit: När det gäller polariteten har på baselementen har jag kollat den ett otal gånger men för säkerhetsskull en gång till ikväll och vid + på batteriet mot + på högtalaren går båda bas elementen ut på både vänster och höger sida.
Ny mätning kommer...
Den övre kurvan är micken 55 cm från högtalaren i den undre 10 cm från högtalaren. Bortse från dB i kanten jag har skjutit kurvorna uppåt och nedåt så att man lättare kan se båda. Det är som sagt rejält med rumsresonanser som slukar frekvenser, men trenden är den samma oavsett om jag mäter högtalaren utomhus eller inomhus (lite kallt att släpa ut den just nu...)

Den här mätningen är från utomhus i höstas 30-350Hz ser mycket snyggare ut då rummet inte är med och stör;

Mätförhållandena är som sagt inte de bästa;
 |
Edited by - bibl on 2010/01/20 00:02:59 |
 |
|
|
asto
Member of Nerikes Audiofiler
    
2011 Posts |
Posted - 2010/01/19 : 22:16:42
|
quote: Lådorna är från början fabriksgjorda italienska variovent lådor i vitpianolack gjorda i 22mm MDF. Personligen tycker jag de är ganska snygga varför jag försökte anpassa dom istället för att göra helt nya. Volymen på lådorna är strax över 40L (BDH(240-44)*(311-44)*(815-22)=41499276mm3 Dra sedan bort volym för element och rester av det inre staget som inte är bortsågat och det torde bli 40L. Elementen sitter med tätningslist från HIFI-kit så det torde inte läcka någonstans och skulle det göra det måste det vara mycket marginellt och borde nog inte påverka då det ju finns ett bra mycket större hål i basreflexen för luften att sticka ut genom. Det röret är förresten ca 72mm långt och 70mm i diameter innermått.
Tycker nog att det ser normalt ut när jag simulerar detta, kurvan har fallit 6db vid ca 45Hz. Du har ganska stor y-axel på din mätning, ändra den till 50db(som är nån form av standard) så ser kurvan inte så flack ut. Om elementen slår åt samma håll, lådan inte är allt för överdämpad och porten andas fritt så kan jag inte begripa vad som skulle vara onormalt.
|
 |
|
|
bibl
100.000-klubben
    
987 Posts |
Posted - 2010/01/20 : 00:16:25
|
quote: Tycker nog att det ser normalt ut när jag simulerar detta, kurvan har fallit 6db vid ca 45Hz. Du har ganska stor y-axel på din mätning, ändra den till 50db(som är nån form av standard) så ser kurvan inte så flack ut. Om elementen slår åt samma håll, lådan inte är allt för överdämpad och porten andas fritt så kan jag inte begripa vad som skulle vara onormalt.
Det som är jag inte gillar / tycker är onormalt / inte hade förväntat mig är fallet jag har. Från 1000-200Hz faller det ca 5dB från 200-50 faller det ca 20 dB varav 15 mellan 100-50Hz lådorna ska vara avstämda för ca 50Hz framräknat i WinISD. Jag hade förväntat mig en flackare kurva med mindre fall ned till avstämningspunkten. Det är just det fallet från 200Hz och nedåt som ledde fram till den här tråden dvs. jag skulle vilja ha mer bas i mitt system. För just nu kommer en hel del av mina plattor inte till sin rätt känns det som.
Sång, mycket klassisk musik osv är jag helt nöjd med (om vi ser till instoppat kapital), men mina Maiden plattor låter inte som dom ska. Då dessutom högtalarna går som tv-högtalare (TV:n som hänger på väggen är en NAD som enbart går som monitor, inga egna högtalare kopplade till den utan ljudet är dragit genom stereon), skulle det vara kul med lite mer tryck i explosionerna så att säga. |
 |
|
|
RuneStone
Member
    
1961 Posts |
Posted - 2010/01/20 : 10:38:44
|
Den uppmätta kurvan stämmer ganska bra med simulering. Box Properties Name: Type: Vented Box Shape: Prism, square Vb = 40, liters Fb = 46,01 Hz QL = 6,948 F3 = 61,3 Hz Fill = minimal No. of Vents = 1 Vent shape = round Vent ends = one flush Dv = 70, mm Lv = 72, mm

Röd kurva är utan filter, utan baffelpåverkan och utan On-Axis. Gul kurva är med filter och baffelpåverkan. Blå kurva är med filter, baffelpåverkan och On-Axis
Som du ser blir kurvan högre on axis, det beror på storleken på elementen, när frekvensen blir nog hög så blir ljudet mer direktstrålande.. Har provat att ändra lite i filterna för att rätta till kurvan men utan något större resultat. Man kan ju börja experimentera med konjugatlänkar osv. men det är krångligt och fel väg att gå.. Ser ut som att du har lite väl mycket dämpmaterial i lådorna.. Prova ta ur en stor del av dämpmaterialet, sen kan du prova ställa lådorna närmare hörnen för att få lite stöd från rummet. |
"syftet är som sagt att efterlikna ett transistorsteg.." |
Edited by - RuneStone on 2010/01/20 10:43:01 |
 |
|
|
bibl
100.000-klubben
    
987 Posts |
Posted - 2010/01/20 : 11:00:38
|
Wow, tackar för den simuleringen. Då kan jag ju faktiskt känna mig rätt nöjd med mitt hemmabygge. De försök till simuleringar jag har gjort har visat på en rakare kurva men å andra sidan ska bredvilligt erkänna att jag är en total newbie på området. Jag har funderat på det där med att börja eeeeexxxperimennnteraaaa men.... Det känns som att i så fall skulle det vettigast vara att först lägga sin tid på att bygga ett perfekt rum, utan några som helt resonanser osv, så att det faktiskt går att få mätresultat på de förändringar som skulle göras av filter mm. Och ett sånt rum lär ju bli byggt eller som de säger i filmens värld; Yeah, right!
Därmed åter till utgångsfrågan, bygga basmoduler. Den samlade åsikten är dock, om jag fattat det hela rätt att, tappade horn skulle vara en möjlighet eller är det bara att stryka det och istället inrikta sig på en klassisk subbas i sluten- eller basreflexlåda?
De 6,5" element jag har liggande verkar ju inte vara direkt optimala för det hela. Om jag istället skulle dra på spenderbyxorna och handla nya? Det hela är ju än så länge på ett teoretiskt projektstadium så att kolla på vilka möjligheter som finns är ju inte direkt skadligt. Då basarna är Peerlees har jag funderat på att hålla mig till märket i någon form av förhoppning om att det skulle harmonisera bättre. Har kikat på exempelvis 10" sls elementen 830668 verkar ju vara rätt prisvärda (980kr på Hifikit och ca 650 på Europe Audio, då lär det ju dock bli lite högre frakt) går man upp ett steg finns ju från samma märke XLS och XXLS serierna. |
Edited by - bibl on 2010/01/20 11:01:11 |
 |
|
|
Mickel-mackel
RödaTråden vinnare
    
4935 Posts |
Posted - 2010/01/20 : 11:30:43
|
quote: hålla mig till märket i någon form av förhoppning om att det skulle harmonisera bättre
Jag ser ingen anledning att tänka så. Harmonisera ska väl element gärna göra med varandra, men det är knappast fabrikatbundet.  |
 |
|
|
RuneStone
Member
    
1961 Posts |
Posted - 2010/01/20 : 11:38:32
|
30Hz output, 109liter låda. 2,0 x Pi

0,5 x Pi

Men prova först att ta ur dämpmaterial samt ställa lådorna närmare hörnen. |
"syftet är som sagt att efterlikna ett transistorsteg.." |
Edited by - RuneStone on 2010/01/20 11:39:40 |
 |
|
|
bibl
100.000-klubben
    
987 Posts |
Posted - 2010/01/20 : 11:58:51
|
quote: RuneStone 30Hz output, 109liter låda.
Var det på befintliga 6,5" eller på föreslagna 10" SLS? |
 |
|
|
RuneStone
Member
    
1961 Posts |
Posted - 2010/01/20 : 12:34:05
|
| de va på 1st 6,5" |
"syftet är som sagt att efterlikna ett transistorsteg.." |
 |
|
Topic  |
|